Robuta

https://clockss.org/about/
Jun 25, 2025 - Academic publishers and research libraries are choosing CLOCKKS as their online digital archive to ensure the long-term survival of scholarly content.
clockss
https://clockss.org/about/why-clockss/
Sep 6, 2024 - Through the services we provide, we instil confidence in authors, scholars, policy makers, libraries and publishers around the world.
clockss
https://clockss.org/digital-archive-community/team/
Jun 21, 2024 - Alicia Wise is Executive Director of the CLOCKSS Archive. She has worked to increase access to research information for 25 years as an academic author and in...
clockssteam
https://clockss.org/digital-archive-community/participating-publishers/
Nov 24, 2025 - World leading academic publishers entrust the long-term preservation of their published content to the CLOCKSS archive
participatingacademicpublishersclockss
https://clockss.org/digital-archive-community/supporting-libraries/
Dec 8, 2025 - A libraries around the world work with CLOCKSS to safeguard the long-term survival of digital content.cademic
academic librariessupportingclockss
https://clockss.org/join-clockss/
Oct 10, 2024 - Join the CLOCKSS community of world leading libraries and publishers. Together we preserve scholarship for future generations.
joinclockss
https://clockss.org/archive-nodes/
Jan 13, 2023 - The following institutions serve as geographically-dispersed custodians of content for the CLOCKSS Archive.
archivenodesclockss
https://clockss.org/clockssface/
May 3, 2024 - CLOCKSSface is a new account management system available to participating publishers and supporting libraries. It allows us to provide you with a better...
clockss
https://clockss.org/join-academic-libraries/
Nov 11, 2025 - Join the CLOCKSS community. Global academic libraries trust CLOCKSS to safeguard the long-term survival of scholarly content.
academic librariesjoinclockss
https://clockss.org/
Feb 10, 2026 - CLOCKSS is a collaboration of world leading publishers and libraries providing digital preservation services for the long-term survival of digital scholarship.
digitalpreservationservicesclockss
https://clockss.org/developing-a-library-digital-preservation-strategy/
Oct 22, 2025 - Digital scholarship is at the heart of today’s research and learning. Without a clear plan, valuable knowledge can slip away through format changes, platform...
developinglibrarydigitalpreservationstrategy
https://clockss.org/digital-archive-community/
Jun 21, 2024 - A collaboration of world leading academic publishers and research libraries, CLOCKSS brings together experts in the creation, dissemination and management of...
communityclockss
https://clockss.org/clockss-and-carbon-footprint-tracking/
Sep 4, 2025 - In July 2023, CLOCKSS began a 15-month journey to better understand the environmental impact of our long-term digital preservation service. While our mission...
carbon footprintsustainabilityjourneyclocksstracking
https://clockss.org/about/benefits/
Jun 21, 2024 - The Benefits of Participating in CLOCKSS, a world leading digital archive for academic publishers and research libraries
benefitsparticipatingclockss
https://clockss.org/events/
Nov 21, 2025 - CLOCKSS events bring together librarians, publishers, archivists, and technologists to explore the latest developments in preserving the scholarly record for...
eventsclockss
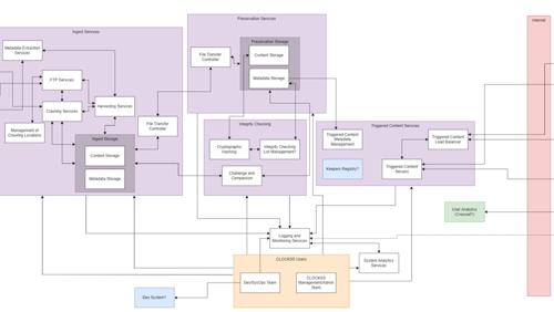
https://clockss.org/about/how-clockss-works/
Jul 1, 2024 - Built with proven LOCKSS open-source technology, CLOCKSS preserves scholarly publications in original formats.
clockssworks
https://clockss.org/digital-archive-community/board-of-directors/
Nov 28, 2025 - The CLOCKSS Board of Directors are librarians and publishers who agree future strategy, guide management, and set annual fees.
clockssboarddirectors
https://clockss.org/join-academic-publishers/
Nov 11, 2025 - World leading academic publishers trust the long-term preservation of their published content to the CLOCKSS archive.
joinacademicpublishersclockss
https://www.silverchair.com/news/clockss-joins-the-silverchair-universe/
Mar 6, 2025 - CLOCKSS has officially joined the Silverchair Universe program, cementing the long-term partnership between the two organizations.
clockssjoinssilverchairuniverse