Robuta

https://www.wolfssl.com/products/wolfhsm/
Oct 21, 2025 - Automotive HSMs (Hardware Security Modules) dramatically improve the security of cryptographic keys and cryptographic processing by isolating signature
productswolfssl
https://www.wolfssl.com/docs/ssl-library/
May 12, 2025 - An SSL Library is a programming library that secures communications. SSL is a standard way of establishing communication between two devices over a network
ssllibrarydocumentation
https://www.flickr.com/photos/54654493@N05/
Explore wolfSSL’s 234 photos on Flickr!
wolfsslflickr
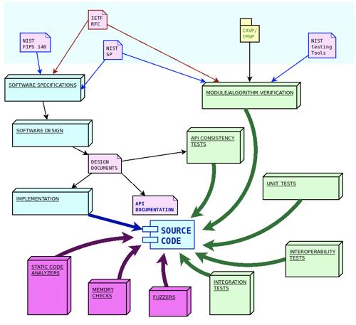
https://www.wolfssl.com/about/wolfssl-software-development-process-quality-assurance/
Jul 28, 2025 - All our software products are engineered using the quality standards required by our process, which is briefly summarized in this document.
software developmentquality assurancewolfsslprocess
https://github.com/curl/curl/pull/19110
Pointed out by ZeroPath
wolfsslfixresourceleakverify
https://www.wolfssl.com/docs/renesas/
Oct 17, 2023 - wolfSSL has partnered with Renesas to provide Renesas-based projects with SSL/TLS support via the wolfSSL embedded SSL/TLS library.  The wolfSSL library
wolfsslrenesassupport
https://wolfssl.jp/docs/wolfssl-static-buffer-allocation-option/
Sep 4, 2023 - 1.イントロダクション...
wolfssl
https://www.wolfssl.com/products/wolfssl-jni-jsse/
Dec 4, 2025 - This package allows Java developers to leverage the industry-leading wolfSSL SSL/TLS implementation for secure communication, providing both a Java JSSE
wolfsslproviderproducts
https://wolfssl.jp/products/product-wolfssl-tls1-3/
Jul 29, 2022 - 製品 PRODUCTS wolfSSL – TLS 1.3サポート wolfSSL組み込みSSL/…続きを読む
wolfssltls
https://www.wolfssl.com/docs/getting-started-yocto-openembedded/
May 12, 2025 - wolfSSL maintains a Yocto and OpenEmbedded (OE) layer including recipes for wolfSSL products (wolfSSL, wolfSSH, wolfMQTT, wolfTPM), examples, and support for
getting startedyoctoopenembeddeddocumentationwolfssl
https://wolfssl.jp/products/pqc/
Dec 19, 2024
wolfssl
https://www.wolfssl.com/docs/visual-studio/
Jul 30, 2024 - This webpage includes instructions and helpful resources for compiling the wolfSSL embedded SSL/TLS library and example projects in Visual Studio on Windows.
visual studio documentationusingwolfssl
https://wolfssl.jp/products/wolfboot/
Dec 3, 2025
wolfssl
https://www.wolfssl.com/about/
Jul 29, 2025 - Why does a security company that focuses on embedded SSL and security products choose a wolf over any number of possible logo designs?  The wolf was chosen to
wolfssl
https://www.wolfssl.com/docs/stm32/
Feb 21, 2025 - The wolfSSL embedded SSL/TLS library has support for several of the STM32 microcontrollers and for the hardware-based cryptography and random number generator
support documentationwolfssl
https://www.wolfssl.com/
Dec 4, 2025 - Providing secure communication for applications, automotive, aviation, the cloud, connected home, games, government, IP, military, mobile phones, routers,
wolfsslembeddedtlslibrary
https://www.wolfssl.com/contact/
Nov 16, 2018 - Please post any general support questions to our support forums or contact us directly. If you have support questions that you feel are sensitive or not
wolfssl
https://github.com/wolfssl/wolfssl/
The wolfSSL library is a small, fast, portable implementation of TLS/SSL for embedded devices to the cloud. wolfSSL supports up to TLS 1.3 and DTLS 1.3! -...
githubwolfssllibrarysmallfast
https://wolfssl.jp/products/wolfhsm/
Oct 22, 2025 - 製品 PRODUCTS wolfHSM ソフトウェア拡張可能なHSMフレームワーク HSM(ハードウェアセキュ…続きを読む
wolfssl
https://wolfssl.jp/docs-3/wolfssl-manual/static-buffer-allocation/
Oct 12, 2018 - This document covers the API and build of wolfSSL with the static memory feature. Enabling allows for use of static memory when performing a TLS connetiom.
wolfsslstaticbufferallocationmemory
https://www.wolfssl.com/products/wolfcrypt-post-quantum/
Jul 28, 2025 - wolfSSL, the world’s first cryptography provider supporting CNSA 2.0 compliance, leads in robust post-quantum cryptography solutions, including ML-KEM (Kyber)
post quantumproductswolfssl
https://www.wolfssl.com/docs/case-studies/
Mar 4, 2025 - Below you will find some of the areas that wolfSSL products are being used. As a matter of policy, wolfSSL does not disclose user company or project names
case studiesdocumentationwolfssl
https://wolfssl.jp/wolfssl-support-178-dal/
Jul 17, 2024 - 製品 PRODUCTS wolfSSLのDO-178C DAL Aサポート 航空機搭載ソフトウェアの認証取得を…続きを読む
dalwolfssl
https://www.wolfssl.com/what-is-acvp/
Oct 21, 2024 - ACVP stands for (Automated Cryptographic Validation Protocol) and it is the upcoming protocol that will be used for FIPS validation. It makes testing
wolfssl
https://github.com/curl/curl/pull/18729
When trying to send the TLS shutdown, use the return code to check for the cause. Reported in Joshua's sarif data
wolfsslfixerrorcheckshutdown
https://www.wolfssl.com/docs/benchmarks/
Jun 10, 2024 - The wolfSSL embedded SSL/TLS library was written from the ground-up with portability, performance, and memory usage in mind. Here you will find a
benchmarkingwolfssldocumentation
https://wolfssl.jp/middleware_engineer/
Sep 6, 2024
wolfssl
https://www.wolfssl.com/products/curl/
Dec 4, 2025 - curl is a computer software project providing a library for transferring data using various protocols. These protocols include (but are not limited to) FTP,
curlproductswolfssl
https://wolfssl.jp/software_engineer/
Sep 6, 2024
wolfssl
https://www.wolfssl.com/license/fips/
Aug 1, 2025 - wolfCrypt FIPS 140-3 holds a certificate #4718 and #5041 (valid through July 17, 2030). wolfCrypt FIPS supports Conditional Power on Self Test (CAST) for
fipslicensingwolfssl
https://github.com/curl/curl/pull/18940
Code was calling wolfSSL_get_error() on code that it had already retrieved with the same function. Remove that. reported-by: Joshua Rogers
wolfssldoublegeterrordetail
https://github.com/curl/curl/pull/19459
Verify that wolfSSL_BIO_meth_new() actually works and handle situations where it returns NULL. Reported-by: Stanislav Fort (Aisle Research)
wolfsslavoidnulloomsituation
https://github.com/wolfssl
Open Source Cybersecurity. wolfSSL has 51 repositories available. Follow their code on GitHub.
wolfsslgithub
https://www.wolfssl.com/fips-140-3-announcement-to-the-world/
Dec 1, 2024 - wolfSSL Inc. is very pleased to announce our wolf pack has successfully hunted down and captured the ever elusive FIPS 140-3 certificate! The world's first
fipsannouncementworldwolfssl
https://www.wolfssl.com/docs/espressif/
Mar 13, 2019 - wolfSSL provides support for use with the Espressif IoT Development Framework (ESP-IDF). It includes benchmark, client, server, and test example applications
wolfsslespressifsupport
https://www.wolfssl.com/docs/keil-mdk-arm/
Mar 13, 2018 - This is a getting started guide for using the wolfSSL lightweight SSL/TLS library with Keil MDK-ARM and uVision.  This document is available on this page in
wolfsslkeilmdkarmdocumentation
https://wolfssl.jp/products/wolfjsse/
Jan 27, 2025 - The wolfSSL embedded SSL library is a lightweight SSL/TLS library written in ANSI C and targeted for embedded, RTOS, and resource-constrained environments.
wolfsslembeddedtlslibraryproducts