Robuta

https://www.extrememolding.com/blog/injection-molding-conventional-vs-cold-deck-tooling-approaches
Learn about the two different injection molding tooling approaches for silicone, conventional vs cold deck tooling.
injection moldingconventionalvscolddeck
https://www.extrememolding.com/blog/quick-facts-about-extreme-molding-leaders-in-silicone-injection-molding
Extreme Molding is the #1 silicone injection molding company of consumer products in the USA. Here are some quick facts about the company!
quick factsextrememoldingleaderssilicone
https://www.extrememolding.com/blog/extreme-moldings-capabilities-as-leaders-in-injection-molding
Learn how Extreme Molding’s capabilities as leaders in injection molding makes them different than other molding companies in the US.
extrememoldingcapabilitiesleadersinjection
https://medbiollc.com/capabilities/dental/
Aug 26, 2024 - Medbio's two-shot molding capabilities provide enhanced functionality and durability to medical device components.
injection moldingprecisiondentalllcmedical
https://plasticshotline.com/buyers-guide/log-injection-molding-machine/
Feb 6, 2024
injection moldinglogmachineplasticshotline
https://www.in3dtec.com/injection-molding-service/
Aug 21, 2023 - IN3DTEC specialize in Injection Molding Service, your parts will be molded in the most advanced automatic machines and get your parts as fast as days. If you...
injection moldingserviceplasticchina
https://www.extrememolding.com/blog/injection-molding-industry-and-covid-19-pandemic
Explore the changes that have come about for Extreme Molding and the injection molding industry due to COVID-19 pandemic.
extrememoldinginjectionindustryamp
https://www.made-in-china.com/Manufacturing-Processing-Machinery-Catalog/Injection-Molding-Machine.html
Discover top China supplier offering Injection Molding Machines for manufacturing and wholesale operations. Explore a wide range of machinery options that...
injection moldingchinasuppliermachinemanufacturing
https://www.extrememolding.com/blog/from-prototype-to-production-with-injection-molding
Taking an idea from prototype to production requires planning, documentation, and communication. Injection molding requires specific types of information.
injection moldingprototypeproductionextreme
https://www.madearia.com/blog/how-much-is-a-plastic-injection-mold/
May 23, 2023 - The cost of an injection mold can vary dramatically based on a number of factors—type of material used, size and complexity of part design and more.
muchplasticinjectionmoldchina
https://imslux.lu/eng/qui-sommes-nous/les-membres/54_husky-injection-molding-systems
injection moldinghuskysystemsimsluxembourg
https://www.plasticsengineering.org/2025/08/foam-injection-molding-the-lightweight-revolution-009168/
Aug 6, 2025 - Foam injection molding (FIM) is transforming by creating plastic components with a solid outer skin and foamed cellular core
injection moldingfoamlightweightrevolutionplastics
https://www.skaza.com/plastic-manufacturing
Sep 8, 2025 - Skaza represents stability to partners, as we are a reliable plastic manufacturer and development supplier, successfully operating since 1977.
injection moldingplasticmanufacturingamp
https://www.medicaltubingandextrusion.com/category/molding/injection-molding/
injection moldingmedical tubingarchivesextrusion
https://www.xometry.com/capabilities/injection-molding-service/bridge-tooling/
Xometry is your one-stop shop for your injection molding and tooling needs. Get your quote for bridge tooling and molds from Xometry's expert engineering...
injection moldinginstant quotebridgetoolingservice
https://medbiollc.com/capabilities/injection-molding/
May 11, 2023 - Medbio's injection molding capabilities provide high-quality and efficient manufacturing of medical device components.
injection moldingllcmedicalampbiotechnology
https://medbiollc.com/capabilities/precision-injection-molding-for-general-surgery/
Sep 23, 2024 - Medbio's two-shot molding capabilities provide enhanced functionality and durability to medical device components.
injection moldinggeneral surgeryprecisionllcmedical
https://www.eastarscm.com/
As your dedicated China sourcing agent, Eastarscm simplifies global procurement. We connect you with vetted manufacturers, specializing in hardware and...
injection moldingchinasourcingagenthardware
https://zhuoruihk.com/metal-injection-molding/mim-process/
Apr 15, 2025 - MIM process is a metal parts manufacturing process for complex structure with high precision. This molding process combines metal powder, injection molding
metal injection moldingmimprocess
https://www.lindeus.com/industries/plastics-and-rubber/gas-injection-molding
Gas injection molding for the manufacturing of lighter plastic components.
injection moldinggaslinde
https://jeekmould.com/
Dec 1, 2025 - Jeek provides precision mold manufacturing and plastic injection molding services from design to mass production. Supporting industries including automotive,...
injection moldingprecisionmanufacturingampsolutions
https://www.extrememolding.com/blog/injection-molding-is-ideally-suited-for-medical-components-heres-why
Given the relatively low cost & promising speeds of injection molding, this method of manufacturing is attractive to medical OEMs. There's a number of...
injection moldingideallysuitedmedicalcomponents
https://www.elecrow.com/molding-service.html
Injection molding is applicable for mass production and forming machining of complex-shaped products. Our structure engineer will follow up your order closely.
injection moldingservice
https://www.extrememolding.com/blog/injection-molding-vs-3d-printing-whats-the-difference
Is injection molding or 3D printing right for your manufacturing project? Learn the benefits of each & what factors to consider. Read more from Extreme...
injection moldingvsprintingdifference
https://www.extrememolding.com/blog/working-paw5-to-achieve-injection-molding-bliss
Having been in business for over 15 years, sometimes we think we’ve seen it all but Paw5 approached us with an exciting and novel injection molding challenge...
injection moldingworkingachieveblissextreme
https://asiantitsporno.com/video/8t34rqxl56/porn-injection-molding
Watch Porn Injection Molding porn videos for free on your smartphone or tablet. Tags: PutaLocura, anal, blowjob public, madrid, sexo en publico. Models:...
injection moldinganal blowjobpornputalocurapublic
https://www.madearia.com/surface-finishes/
May 6, 2023 - Surface treatment is a technological method to artificially form a surface layer on the surface of the product material with mechanical, physical, and chemical...
injection moldingcnc machiningprinting servicessurface
https://medbiollc.com/capabilities/orthopaedic-devices/
Aug 15, 2024 - Medbio's two-shot molding capabilities provide enhanced functionality and durability to medical device components.
injection moldingprecisiondevicesllcmedical
https://www.indo-mim.com/
Sep 29, 2025 - INDO-MIM is Metal Injection Molding and precision manufacturing. From prototyping to high-volume production, we deliver complex metal parts with unmatched...
metal injection moldingusagermanyampindia
https://www.extrememolding.com/blog/scaling-up-from-basement-casting-to-injection-molding-mastery
Read our latest manufacturing case study, where we helped one entrepreneur transform his basement casting operation into a thriving business with injection...
injection moldingscalingbasementcastingmastery
https://www.extrememolding.com/blog/making-your-promotional-injection-molded-products-stand-out
As a large volume manufacturer of promotional silicone items, we see a lot of new products and designs every year used to entice people into becoming loyal...
makingpromotionalinjectionproductsstand
https://www.xometry.com/capabilities/injection-molding-service/prototype-molding/
Xometry is your one-stop-shop for prototype molding and parts. Get your quote on rapid molded prototypes from Xometry's expert engineering team today.
injection moldingprototypesquickturnservice
https://www.extrememolding.com/blog/some-women-buy-jewelry-we-buy-injection-molding-machines
Extreme Molding purchased two new injection molding machines for LSR, Silicone, and Plastics. Machines are able mold silicone and overmolding.
injection moldingwomenbuyjewelrymachines
https://www.extrememolding.com/blog/explaining-shrink-in-silicone-injection-molding
Shrink is a common issue in all injection molding processes, both silicone and plastic. As long as you are working with a skilled manufacturer, who has ample...
injection moldingexplainingshrinksiliconeextreme
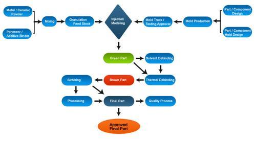
https://zhuoruihk.com/ceramic-injection-molding/
Apr 15, 2025 - Ceramic Injection Molding (CIM) is a manufacturing process that combines ceramic powder with a plastic binder to produce parts with certain strength and...
injection moldingceramic
https://www.extrememolding.com/blog/the-history-of-silicone-injection-molding-manufacturers-forecasts-future-innovations
When you’re seeking a silicone injection molding manufacturer who can handle large volumes, there’s no better way to forecast the future than to look their...
injection moldinghistorysiliconemanufacturersforecasts
https://firstmold.com/injection-molding-service/
Oct 27, 2025 - Get quality custom plastic parts via expert injection molding. From prototypes to 1M+ parts with on-time global shipping.
injection moldingdemandservice
https://www.extrememolding.com/blog/your-injection-molder-determines-production-speed-quality
When it comes to quality goods at reasonable prices, there’s a third component most consumers are looking for: speed. Here’s a close look at how the right...
injectiondeterminesproductionspeedamp
https://zhuoruihk.com/
Aug 2, 2025 - Zhuoruihk is a professional metal injection molding company in China. We are able to produce high precision Metal Injection Molding parts.
metal injection moldingcompanymanufacturer
https://www.shapeways.com/blog/conformal-cooling-in-injection-molding
Apr 16, 2024 - In today’s complex manufacturing environment, delivering the right parts–at the right time and price–is a constant challenge. And during injection Learn...
injection moldingusingprintingcoolingshapeways
https://zhuoruihk.com/what-is-micro-metal-injection-molding-micro-mim/
Nov 28, 2025 - Micro Metal Injection Molding (Micro MIM) is an advanced manufacturing process designed for the production of ultra-small, high-precision metal parts. Unlike...
metal injection moldingmicromim
https://www.extrememolding.com/blog/wigwag-dog-collars-the-injection-molded-collar-made-to-last
Making durable collars for pets is the challenge WigWag Dog Collars faced when seeking to deliver high-quality products to their customers and re-shore...
dog collarsinjectionmadelast
https://www.extrememolding.com/blog/contracted-injection-molding-from-idea-to-item
Recently, an experienced member of our team spoke at Molding 2018 to share her expert knowledge on liquid silicone rubber molding production processes. Let’s...
injection moldingcontractedideaitemextreme
https://zhuoruihk.com/metal-injection-molding/
Dec 9, 2025 - Metal injection molding is an advanced metal manufacturing process suitable for the production of metal parts with complex geometries and excellent performance
metal injection moldingmanufacturer
https://pdvmedtech.com/services/injection-molding/
Mar 21, 2025 - PDV MedTech provides precise injection molding for medical devices, with ISO-certified facilities supporting quality and scalability for various production...
medical deviceinjection moldingpdvmedtech
https://medbiollc.com/capabilities/ophthalmology/
Sep 23, 2024 - Medbio's two-shot molding capabilities provide enhanced functionality and durability to medical device components.
injection moldingprecisionophthalmologyllcmedical
https://www.extrememolding.com/blog/compression-molding-vs-injection-molding-comparison
Explore a detailed comparison of compression molding vs injection molding to help you determine which method best suits your product needs.
compressionmoldingvsinjectionside
https://www.xometry.com/capabilities/injection-molding-service/quick-turn-molding/
Get quotes in as fast as 2 hours and domestically made parts in as fast as 5 business days! Xometry is your one-stop-shop for custom parts.
injection moldingquickturnquote
https://www.extrememolding.com/blog/how-to-reduce-the-cost-of-your-injection-molding-project
Injection molding projects cost-effective when creating high-quality products at high volumes but it’s always important for you to continually review ways to...
injection moldingreducecostproject
https://www.extrememolding.com/blog/upscaling-baby-banana-brush-injection-molding-in-the-usa
The companies we work with to produce high-quality goods in healthcare, consumer, & pet industries are often a testament to our processes. Here’s a look...
injection moldingupscalingbabybananabrush
https://zhuoruihk.com/what-is-metal-injection-molding-process/
Nov 21, 2025 - Metal Injection Molding process is a manufacturing process that combines the principles of plastic injection molding and powder metallurgy to produce...
metal injection molding
https://www.telkom-ot.si/en/home
Telkom - OT d.o.o. | Tool shop | Die casting | Construction of plastic injection tools | Aluminum injection molding
injection moldingaluminumtoolsmanufacturingot
https://www.extrememolding.com/blog/how-to-find-sustainable-injection-molding-manufacturers
The environment, and increasing consumer need for sustainability, are a hot topic Let’s take a look at how sustainability is embedded into injection molding,...
injection moldingfindsustainablemanufacturersextreme
https://www.extrememolding.com/blog/using-pantone-match-for-injection-molding-products
Learn how Extreme Molding advices partners during the color matching process by using pantone match for injection molding products.
injection moldingusingpantonematchproducts
https://www.extrememolding.com/blog/medical-injection-molding-with-fda-and-usp-class-vi-silicones
Discover how ISO 13485:2016 medical injection molding ensures FDA and USP Class VI compliance for safe, high-precision silicone and plastic devices.
injection moldingmedical devicesextreme
https://www.basilius.com/
Sep 11, 2025 - We specialize in Injection Molding and Mold Building. Merging tech and design with over a half century of expertise.
injection moldingampbuildinginc
https://www.extrememolding.com/blog/top-qualities-to-look-for-in-a-us-silicone-injection-molding-company
If you have an idea for a US manufactured product, here are some of the top qualities to look for in a US silicone injection molding company.
topqualitieslookussilicone
https://www.extrememolding.com/blog/the-benefits-of-full-traceability-of-injection-molding-manufacturers-for-large-businesses
It’s no coincidence that big businesses seek manufacturers like us out for large-volume projects because of our full traceability capabilities, coupled with...
injection moldingbenefitsfulltraceabilitymanufacturers
https://www.in3dtec.com/3d-printing-vs-vacuum-casting-vs-injection-molding-whats-the-difference/
May 14, 2025 - Understand the differences between 3D printing, vacuum casting, and injection molding. Choose the right method for your project. Learn more today!
injection moldingprintingvsvacuumcasting